comentários
da página
obrigado
CONCEITOS DE MODELAGEM
O modelo de sistema de informação deve ter a capacidade de expressar o conhecimento do ambiente onde o sitema está inserido.
Modelos para os diversos aspectos do sitema são apresentados em uma especificação de sistemas.
Modelos representam o sistema a partir de várias pespectivas que se complementam.
Não existem modelo certos ou errados. Mas modelos utilizados ou não utilizados.
A modelagem dos fatos de uma realidade em análise se utiliza de modelos que são expressos atraves de uma liguagem visual compostas de regras, pela qual estrutura as idéias atraves de um método.
| Metodo - Maneira explicita de estruturar pensamentos
e ações. Diz o que fazer, como faze, quando fazer e porque é feito Contém modelos. |
| Modelos- Descreve alguma coisa e comunica o resultado
do uso do método Tem uma proposta. É expresso em uma linguagem de modelagem e um conjunto de regras de como usar. |
Linguagem de Modelagem - Necessita de um processo
ou as instruções do que, como, quando,
e porque fazer. |
| Regras - Quanto ao controle podem
ser prescritivas (controladas por um organismo oficial) ou descritivas
(são aquelas como as pessoas utilizam na prática). Linguagens de
programação costumam ser prescritivas, estabelecidas por comite formador
de padrões ou fornecedor dominante. Enquanto as linguagens naturais,
como o portugues, tendem a ser prescritivas, cujo o significado é
estabelecido por convenção. Quanto a tipificação podem ter 3 tipos de regras: sintatica, semantica e pragmáticas. |
Sintaxe- Diz como
os simbolos deverão
ser vistos e como os simbolos na linguagem de modelagem
são combinados. Ex palavras. |
| Semântica- Diz o que significa cada simbolo e como será interpretado por êle mesmo e o contexto de outros simbolos Ex. Significado das palavras. |
| Pragmático- Intenções dos simbolos na qual a proposta de um modelo é alcançada e torna-se entendida por outros. Ex.: Regras de construção das sentença. |
| Notação- é o material gráfico que se vê nos modelos. Ela é a sintaxe gráfica da linguagem de modelagem. |
Padrão ou normativo - Não normativo significa dizer rigorosamente invalido, de acordo com o padrão. Site de padrões http://hillside.net/patterns/ |
O QUE É A UML
Unified Modeling Language (UML) é uma familia de notações gráficas, apoiada por um metamodelo único, que ajuda na descrição e no projeto de sistemas de software, particulamente daqueles construidos utilizando o estilo orientado a aobjeto (OO).
É um padão relativamente aberto a multiplas interpetrações, controlado pelo OMG (Object Management Group), um consórcio aberto de empresas . A UML nasceu das muitas linguagens gráficas que nasceram no final dos anos 80 e inicio de 90, tendo surgido 1997. Possui regras dewscritivas e saão utilizadas conforme a percepção de quem a utiliza.
USO
Esboço, projeto e linguagem de programação . O mais comum é utilizar como esboço para ajudar a transmitir algum aspecto do sistema.Sua enfase esta na comunicação em vez de especificação completa. Na engenharia reversa é utilizdo para explicar alguma parte do sistema. No projeto são definitivos enquanto no esboço são explorativos. Ao examinar um diagrama visula pode se etr uma idéia aproximada de como irá ficar o código.
VISÕES DA UML
Notação do modelo:

HISTÓRICO DA UML

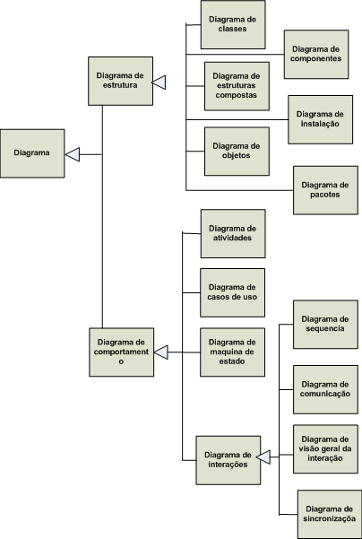
Tipos de diagramas da UML

Por onde começar
Para cada caso de uso existe um subconjunto de UML que funciona.
Inicialmente os diagramas mais comuns (mais úteis) são diagrama de classes
e sequencia.
Com a experiência elimine os diagramas que não serão uteis diretamente no trabalho.
Na analise de requisito
Caso de uso descrevem como as pessoas iteragem com o sistema
Diagrama de classes desenhado a partir da pespectiva conceitual, constroi um
vocabulário rigoroso do dominio.
Diagrama de de atividades exibi o fluxo de trabalho da organização mostrando
como o software e as atividades iteragem. Mostra o conteudo de um caso de uso
e também detalha o funcionamento de um caso de uso complicado.
O diagrama de estado mostra um conceito que tenha um ciclo de vida, com vários
estados e eventos que mudam esses estados.
Um diagrama que não é entendido pelas pessoas que conhecem o dominio é inutil.
Projeto
Diagrama de classes a partir da pespectiva do software. Eles mostram as classes
presentes no software e como elas funcionam.
Diagrama de sequencia para cenários comuns, para descobrir o que acontece no
software.
Diagrama de pacote para mostrar a organização em larga escala do software.
Diagrama de estado com historia de vida complexa.
Diagrama de distribuição mostrando o layout fisico do software.
Se durante a codificação as pessoas acharem que o esboço não esta suficiente
correto elas devem estar livres para altera-las.
Documentação
O diagrama de pacote é um mapa lógico do sistema, para ver as dependencias
entra as partes e mante-las sobre controle. Deverá conter as classes principais
(core)
O diagrama de distribuição mostar a visão fisica de alto nivel.
Na construção do software a UML pode ajudar a descrever o que foi feito.
alternativas de provetos não adotadas e seus porques, devem ser documentadas.
Código
Gerar um diagrama de sequencia para ver como varios objetos colaboram no
tratamento de um metodo complexo.